
|

杭州印象教育打你决胜服表艺考!
2025-11-12 14:22我们总是鼓励大家多去尝试不同的专业,多报考几个专业,也许就会有意外的惊喜,而现在就有一个出线机会,摆在你面前!浙江省艺术类统考共6个科类(包含:美术与设计类、音乐类、舞蹈类、表(导)演类、播音与主持类、书法类),服装表演是报考人数相对较少的专业。
如果你对服装表演类感兴趣且符合报考要求,不如多给自己尝试的机会,也许将来填报志愿时就会成为你的逆风翻盘之势。重塑表演学院即将开设【服装表演突击班】,课程为服表统考前3天,集结师资,直击考场核心考点,用三天时间实现专业能力的飞跃,给自己多一个选择的机会。
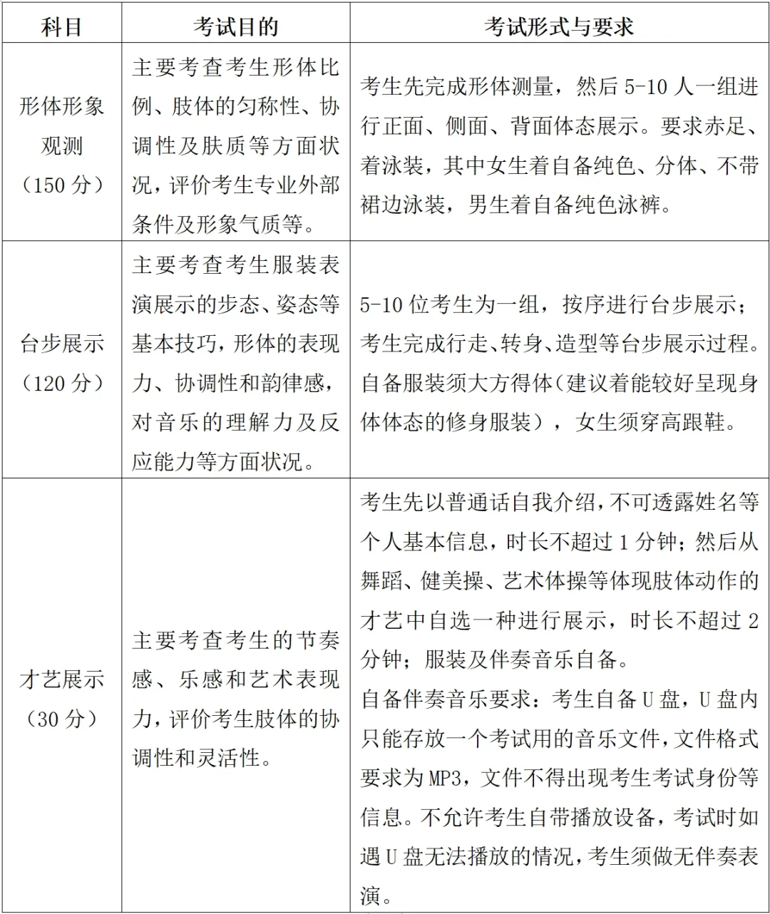
课程优势一、时间精准考前72小时是记忆留存与状态调试的黄金窗口。课程时长短,不额外占用其他艺考主专业备考训练。二、靶向突击直击服表艺考三大核心环节:形体形象观测,台步展示,才艺展示。三、状态预热通过高强度模拟考场,让你在正式考试时如履平地。考试内容和要求(一)考试内容考试包括形体形象观测(150分)、台步展示(120分)、才艺展示(30分)三个科目,总分为300分。具体考试形式和要求如下:
(二)温馨提示
各科目考试中,考生不可化妆,不得穿丝袜,不得佩戴饰品及美瞳类隐形眼镜,发式须前不遮额、后不及肩、侧不掩耳。考试全程摄像。评委可根据考核过程实际情况,对考生考试作出暂停、终止等指令。招生高校对表(导)演类服装表演方向专业一般有身高等身体条件要求,请考生结合自身条件谨慎报考。形体测量的方法与要求详见浙江省教育考试院网站“考试招生”栏目或文末相关考试简章附件。
课程设置
重磅福利一、赠送统考送考服务报名学员均可免费享受统考带考陪考服务,交通、专业指导、化妆和一系列考试周边服务,尽数由我们解决,考生只用一心应考,无需他顾。二、赠送统考所需照片拍摄服务考试当日,报名考生需携带4张7寸泳装彩照(含全身正面、侧面、背面及头部正面特写各一张),报名学员均可享受免费拍摄服务。服装表演专业作为新兴的高校学科,在近几年也越来越受到艺考生的关注,印象的师哥师姐们也曾在统考中选择了它并取得了优异的成绩。
回顾近几年统考,其实印象早已斩获服装表演统考全省前百37位,即使因为服装表演的小众性并未被过多提及,但这些真实的数据足以说明我们的专业性。
课堂花絮
这两年开设时装表演类专业的院校也逐年增多,艺考生在统考和校考中都有了更多的选择,其中也不乏有教育部直属的全国重点院校。
作为浙江省艺术专业中报考人数较少的专业,在竞争日益激烈的艺考局势中,不失为一个既能展示考生自身优势,又能助力艺考升学的不二选择。
印象全新开设服装表演专业,在原有基础上全面进阶课程内容,针对统考考察目标重点教学,助推艺考突围。
无论是怀揣 T 台梦想的零基础小白,还是希望突破瓶颈的进阶学员,在这里都能找到清晰的成长路径。,让每一步台步都踏得扎实,每一次亮相都足够惊艳,在激烈的艺考竞争中稳稳突围。











在线咨询
正规学校
助学补贴
优质服务