
|

港澳升学:香港副学位升本VS内地专升本
2025-12-11 11:04导读:高考成绩不理想、专科在读想提升学历?不少学生和家长都会在“香港副学位升本”与“内地专升本”之间陷入纠结。有人误以为香港副学位就是“香港大专”,实则两者在教育体系、升学前景等核心维度有着本质区别。今天,我们结合香港教育局、教育部等官方信息,为你深度拆解两条路径的差异,帮你找准学历提升的路径。
核心概念
想要做出正确选择,首先要明确两者的官方定位——它们分属不同教育体系,培养目标截然不同。
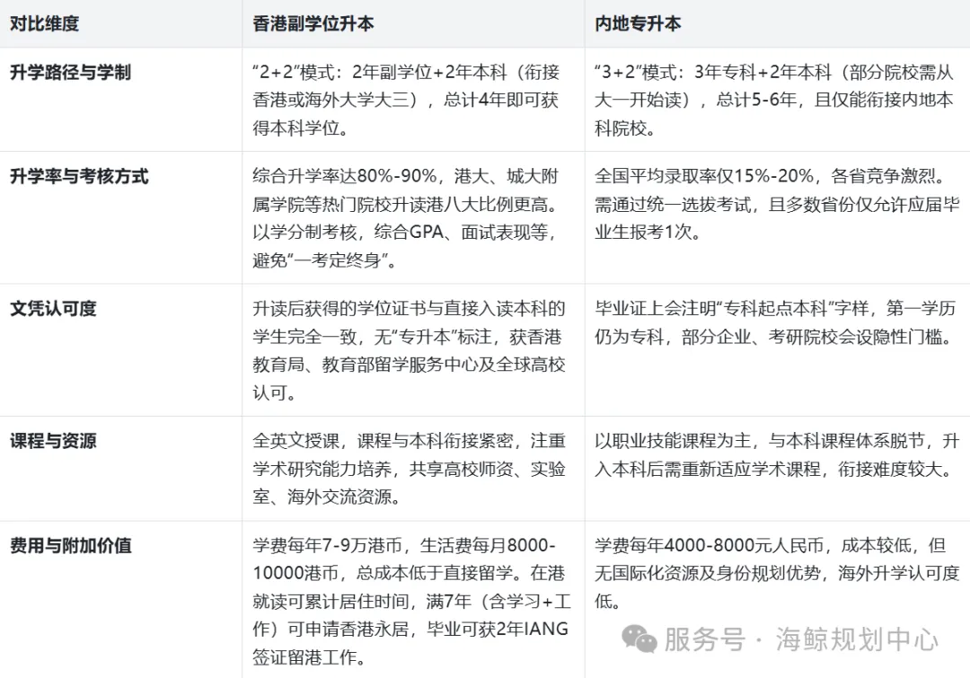
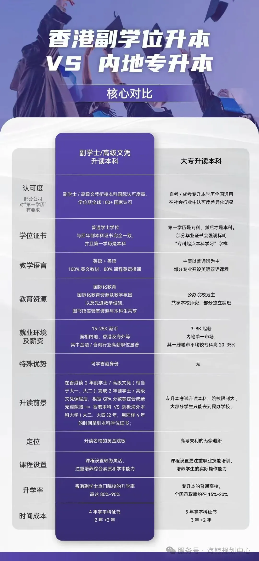
根据香港教育局资历架构,副学位属于高等教育第四级,仅次于学士(第五级),由香港大学、香港中文大学等八大高校下属学院或正规专上学院颁发。它源自欧美教育体系,本质是“本科前两年衔接课程”,核心目标是为学生升读本科铺路。
简单说,副学位是“名校跳板”,而非职业教育。学生共享高校师资、图书馆、实验室等资源,课程内容与本科大一、大二完全一致。
依据教育部相关政策,内地专升本是专科生通过统一考试升入本科的路径,属于职业教育向学术教育的过渡。内地专科教育以培养职业技能为核心目标,课程体系与本科相对独立,专升本则是为专科生提供的“学历补全”通道。
值得注意的是,内地专科属于高等职业教育范畴,与香港副学位的“学术衔接定位”存在根本差异。
核心维度PK
我们从学生最关心的5个维度,结合官方数据与政策,进行直观对比:
升学难度
选择内地专升本这套升学模式的同学,基本只能升读至普通院校。但是如果用这个成绩申请香港副学士的话,两年之后还有机会可升读到港八大。
据各校2024年新的统计,通过副学士能够成功升读到香港八大本科的人数,基本上都能占到总数的2/3以上!以下举例三所院校升学情况。
香港大学附属学院副学士就有超2/3成功入读香港八大,其中还有1/3成功入读港前三。
香港理工大学专上学院2023年副学士毕业生中,升学高达90.2%,其中成功入读香港八大学位课程的占到了81.3%。
香港浸会大学国际学院2023年升学也达到了90.7%,其中有81.2%的学生能够顺利入读香港八大。
2025年新政策
根据香港2025年施政报告及教育局新政策,副学位申请呈现“早申优势凸显、资源持续扩容”的特点,对内地学生十分友好:
申请门槛明确:
港大附属学院要求高考达本科线、英语不低于满分60%;香港伍伦贡学院接受高考英语90分或雅思5.5成绩,部分院校对优秀学生放宽条件。
学额与资源升级:
非本地生学额扩增至50%,学生宿舍同步增加,成绩优异者可获50%学费减免,GPA3.5以上可续领奖学金。
升学渠道拓宽:
除港八大外,可衔接英国、澳洲等海外名校(如衔接英国本科大二、北美本科大三),部分课程获行业协会认证(如香港会计师公会)。
两条路径没有“好坏”,关键匹配自身需求:
若目标是名校、国际化发展:
优先选香港副学位,80%-90%的升学、无标注文凭、海外衔接优势,能实现“低分高就”的学历逆袭。
若计划留在内地基层就业:
内地专升本成本更低,适合希望快速掌握职业技能、扎根本地发展的学生。
若考虑长期规划(身份+职业):
香港副学位的身份优势(永居申请)、留港工作机会(起薪比内地高20%-30%),是更具性价比的选择。
通过对香港副学位与内地专升本两条路径的全方位对比,我们可以清晰地看到:香港路径更侧重国际化衔接与灵活升学,而内地路径则更依托本土体系与政策连贯性。选择没有优劣,关键取决于你对于学制时长、经济预算、语言环境与发展方向的综合考量。










在线咨询
正规学校
助学补贴
优质服务