


上海国际注册心理咨询师(CIPC)考前辅导班
上海五加一证书培训中心
周日班【职业介绍】
注册国际心理咨询师( Certified International Psychological Consultant),简称CIPL, ACI注册国际心理咨询师证书,电子注册国际认可。可作为国内外心理咨询业专家的资质证明,当学员通过考试获证的同时,其个人资料也将纳入全国国际专业人才经营管理库,以供用人单位查询。
【课程背景】
心理咨询师职业资格的取消,并不意味着这个职业和岗位的取消,并不意味着以下问题的不存在:
随着全球政治、经济、文化、教育等日益一体化,市场竞争变得日趋激烈,生活节奏也随之变快,由此给人们带来了诸多的心理压力,甚至产生了严重的心理障碍。心理科学统计,在不同年龄阶段的人群中有80%的人存在不同程度的心理障碍、人格缺陷和习惯性不良行为。如何保持健康的心理、健全的人格和成熟的心态,直接影响到人们的工作和生活质量,这是现代人必须面对的人生及社会问题。
为此,五加一培训推出注册国际心理咨询师的认证培训,旨在为社会提供专业的心理咨询师,为提高国民心理健康水平作出贡献。
【课程简介】
▲ 零基础入门,零担忧学习
从基础的心理学知识开始,手把手教学任您在新区中掌握心理咨询师必备的知识与技能,学习更加轻松自如。
▲ 考点分析,高效学习,轻松过关
考前考点细化、选择题、综合题专项深度解析,提高分析能力的同时,把考试相关的重点难点一起掌握,轻松过关
▲ 高附加值应用技术课程,快速开启成长之路
除应试课程之外,免费赠送高附加值心理咨询应用技术课程,潜意识与催眠、家庭关系、亲子教育与莎提亚技术、情感、减压与NLP技术等主流派必修课体验,助你快速成长。
【课程收益】
学心理学 提升个人内在品质,快乐生活!快乐工作
学心理学 塑造孩子好人格,让孩子更自律、更独立、更聪明、更健康
学心理学 带领家庭从幸福走向丰盛,让家庭充满爱
学心理学 获得国际认证,用专业的技术解决任何事
【报考条件】
1)具有心理学、教育学、医学专业大专及以上学
2)具有其他专业本科及以上学历
3)拥有心理咨询师三级证书
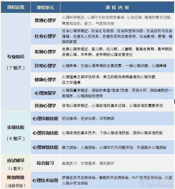
【课程内容】
【课程优势】
【资格认证】
由ACI国际认证中国总部统一组织全国统考,考核采取“客观选择题+主观题”机考或笔试方式。
考试合格由美国认证协会ACI颁发《注册国际心理咨询师》资格证书,职业资格在全球各个和地区通用,注册证书和成绩终身有效。
【课程费用】
国际注册心理咨询师(CIPC)
培训费:5200元 教材资料费:250元 考试费:1000元

上海徐汇校区
上海徐汇校区
上海徐汇校区
上海徐汇校区
刘*芳
5.0
周*芬
5.0






正规学校
助学补贴
优质服务



