


成都无人机教员课程培训班
成都极炽联空无人机培训基地
白天班、晚班、周末班等7个班级
【课程费用】
12800
报名活动:
01/个人报名专属礼遇
① 预约报名即送: 体验课时1节: 行业解读 、实飞模拟 应用解锁 职业规划
②预约报名即送:学费现金抵用券500元(阶段补贴活动送完即止),报名可直接抵扣
③报名成功即送:飞手学习包: 防护服 、理论题库 、笔记本
02/团体报名尊享优惠
①三人成团, 团体报名费与01/03项不重复进行
②团体报名: 3人以上团每人返还学费800元,!5人以上团每人返还学费1000 元
③10人以上团, 向总部申请“培训补贴
03/推荐报名重酬奖励
①老学员推荐新学员成功报名,新学员获学费9折
②老学员获酬劳奖励500元/人 +进阶课程(理论课时)
③推荐达5人以上,在原推荐奖励基础上,5人为单位,:每推荐满5人额外奖励推荐人1000元
【课时安排】
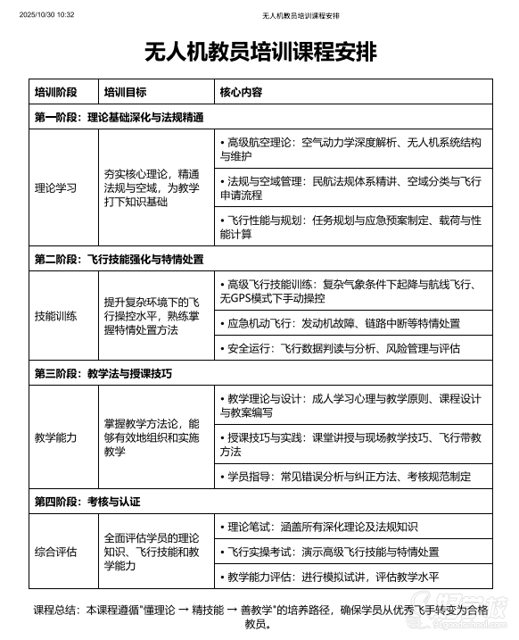
第一阶段:理论基础深化与法规精通
夯实核心理论,精通法规与空Š鞒葟办慜蹕剂盉則圙钊纰懼鴯姓握为教学打下知识基础
第二阶段:飞行技能强化与特情处置
提升复杂环境下的飞行操控水平,熟练掌握特情处置方法
第三阶段:教学法与授课技巧
掌握敦学方法论,能够有效地组织和实施教学
第四阶段:考核与认证
全面评估学员的理论知识、飞行技能和教学能力
【教学优势】
配备民航签发认证的资深教练团队30余人,开设有无人机CAAC执照、无人机全场景应用实操技术、无人机装调检修、无人机青少年竞技等培训课程。教具设施齐全,课程精准全面,专业的师资力量及丰富的教培经验, 已为行业累计输送学员达3000+以上人次,为学员提供全方位就业渠道。
【师资优势】
配备民航签发认证的资深教练团队30余人,开设有无人机CAAC执照、无人机全场景应用实操技术、无人机装调检修、无人机青少年竞技等培训课程。教具设施齐全,课程精准全面,专业的师资力量及丰富的教培经验, 已为行业累计输送学员达3000+以上人次,为学员提供全方位就业渠道。
向老师
11年无人机教学经验
中型多旋翼教员
固定翼无人机教员
无人机装调检修工(高级)
青少年无人机技术指导教师
潘老师
8年无人机教学经验
中型多旋翼无人机教员
中型直升机机长
成都市职工教育培训师
无人机驾驶员(高级)技师
无人机高级讲师
敬老师
5年无人机教学经验
摄影测量员(高级)
无人机装调检修工 (高级)
中型多旋翼无人机教员
无人机驾驶员 (中级)
无人机装调检修工 (中级)
青少年无人机技术指导教师
植保无人机教员
文老师
中型多旋翼教员
中型直升机教员
中型动力升空器教员
植保无人机教员
摄影测量员(高级)
全国首批FPV操控种子教员
杜老师
《志愿军》《飞驰人生 2》《 解密 》
等电影航拍飞手
中型多旋翼无人机教员
穿越机教员
航拍教员
无人机装调检修工 (高级)
【机构简介】
极炽联空是一家集:培训教育、应用推广、研发制造、文旅展销于一体的低空领域全链条发展企业,拥有6万平方合法空域的自建飞行场地和3000平方理论教室,可供300名学员同时上课,是成都城区范围最大的飞行实训基地。基地位于双流区,紧邻民航考点,考学无忧,条件优越,交通便捷 ,提供食宿,生活区2000平活动中心免费提供学员使用,体育、健身等设施一应俱全,为学员的学习及生活提供全方位照应。

成都校区
成都校区
成都校区
成都校区
情*儿
5.0








正规学校
助学补贴
优质服务



