


AI 数据分析项目(DeepSeek 版)线上专项培训班
东方瑞通
白天班、晚班、周末班等7个班级
【培训课时】3 天(18 课时)
【授课形式】直播
【学前基础】零基础可学,具备 Python、Excel、SQL 基础更佳
【目标学员】
1. 职场人士
⚫ 希望提升数据分析能力的职场新人或转型者
⚫ 需要通过数据驱动决策的中高层管理者
⚫ 从事市场、运营、产品、销售等岗位,需借助数据优化业务的从业者
2. 学生及求职者
⚫ 希望进入数据分析、AI 相关领域的在校学生或求职者
⚫ 需要提升数据分析能力以增强职场竞争力的个人
3. 数据分析从业者
⚫ 希望系统化提升数据分析技能的初级分析师
⚫ 需要掌握 AI 技术与数据分析结合应用的专业人士
4. 技术开发人员
⚫ 希望了解数据分析逻辑与 AI 结合应用的开发者
⚫ 需要掌握数据获取、加工、建模等技能的技术人员
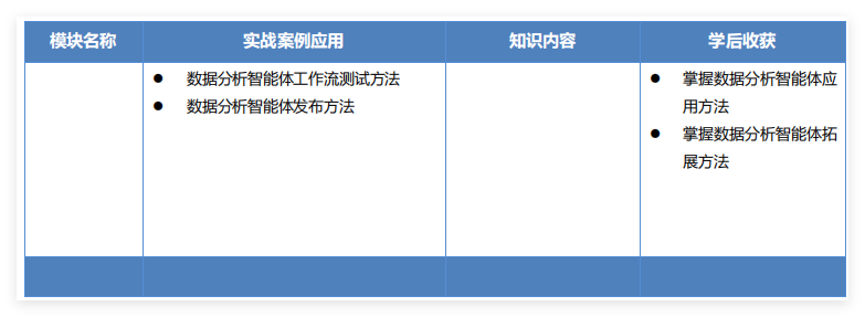
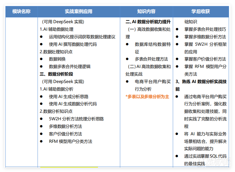
【课程内容】
课程内容模板
课程内容模板
课程内容模板
课程内容模板
课程内容模板
课程内容模板
【师资介绍】
李奇老师
·AI数据分析类课程专家讲师
·IBM/德勤高级咨询顾问
·2018-2023连续六个年度微软MVP(最有价值专家)获得者
·Excel电子表格应用大会主席
· UML Modeling Skill Certification L1(留日期间获得)
·IBM三年Ruby Award奖获奖
杨洁老师
ㆍCDA数据分析研究院特聘讲师
ㆍ曾任网易云课堂微专业特邀讲师
ㆍ汇旺行股份特邀高级数据咨询顾问
ㆍ武汉金锣通特邀高级数据咨询顾问
·《精益业务数据分析》书籍编委会成员
·《CDA一级题目组成员》
【学校简介】
东方瑞通于1998年创立于北大燕园,是华为、微软、VMware、阿里巴巴、Oracle、PMI®、红帽、Citrix、Exin等二十余家国际知名厂商战略级授权培训合作伙伴。公司总部位于中国硅谷,北京中关村高新区,目前在北京、上海、广州、天津、深圳、武汉、成都、济南、重庆和西安设立11个直营分校。专职讲师和技术专家超过40名,签约拔尖讲师数百名。经过20余年的发展,东方瑞通终身学习在泛IT培训领域已经成为具有全国影响力的领导品牌。
【学校优势】
东方瑞通作为企业级泛IT培训品牌,累计为数千家大中型企业客户提供团体定制培训服务,是350余家世界500强企业的培训服务商。
为了满足客户在互联网时代的多样化学习需求,东方瑞通于2018年9月控股收购了中国高端IT职业教育平台——我赢职场。使我赢职场成为东方瑞通旗下直营在线教育平台,为广大学员提供覆盖PC/iPhone/Android/HD/iPad等多终端的在线学习资源,视频课程内容涵盖思科,华为,红帽,甲骨文,PMP项目管理等多个厂商的国际认证,以及Java开发,Python、Linux等多种IT技术培训。
未来,我们仍将继续探索,努力为客户提供专业的教育培训服务,致力于成为拔尖的终身学习服务商!


正规学校
助学补贴
优质服务



