


洛阳澳洲十大名校巡礼ESL12天游学营
环球唯优留学
白天班、晚班、周末班等7个班级
【项目介绍】
位于南半球美丽的澳大利亚,不仅是世界经济最发达的国家之一,也是拥有世界上教育资源的大国。全球知名的澳大利亚八大高校一直是中国乃至世界莘莘学子们求学深造的目标。澳大利亚中学教育也以其丰富灵活的课程设置、创新发展的教学方式以及培养学生综合素质的教学目标在国际上享誉盛名。遍访澳大利亚5大名城、10所名校:悉尼大学、悉尼科技大学、新南威尔士大学、澳洲国立大学、堪培拉大学、昆士兰大学、昆士兰科技大学、墨尔本大学、蒙纳士大学、墨尔本皇家理工大学,近距离感受名校氛围和魅力。
多元实用、妙趣横生的语言课程,让孩子们提升听说读写的综合语言能力。
精彩的人文自然之旅、文化教育之旅,让学生对澳大利亚的教育和环境,人文与自然有更深刻的了解,为这趟澳洲之行,留下终生难忘的回忆。
【项目亮点】
1、甄选澳洲10大名校
精心甄选澳洲精英大学,为孩子种下一颗名校的种子,了解名校的专业设置、特色优势、校园环境、学术氛围等
2、ESL语言课程,全面提升语言综合能力
多元实用、妙趣横生的语言课程,让孩子们提升听说读写的综合语言能力。
3、遍访5大名城,深度澳洲知性之旅
悉尼、堪培拉、布里斯班、黄金海岸、墨尔本,访问当地人文、教育、自然景观、历史遗迹,对澳洲有个全面立体的了解。
【参考学校】
Inforum Education (最终学校以实际安排为准)
成立於2007年,学校设施齐全,近200名学生,每班平均14-16人,热门课程有:密集式英文课程、剑桥考试准备课程、雅思考试准备 课程。
【项目信息】
参与要求:
• 10-17岁,较强的集体意识和自理能力
• 对外国的文化和历史有浓厚好奇心
• 渴望提升英语能力,服从项目老师安排
语言:中英双语 Bilingual (English & Chinese)
项目时间(12天):
2026年1月31日-2月11日 2026年2月20日-3月3日(当前报名火热,预报从速!)
项目地点:悉尼、堪培拉、布里斯班、黄金海岸、墨尔本
项目人数:15 名以上学生开团(包括15名)最多 30名学生
报名截止日期:2025/11/30
【食宿安排】
住宿:游览期间入住星级连锁酒店,1-2人每间
用餐安排:早、中、晚三餐,正餐安排中式团餐、西式快餐、当地自助餐等。
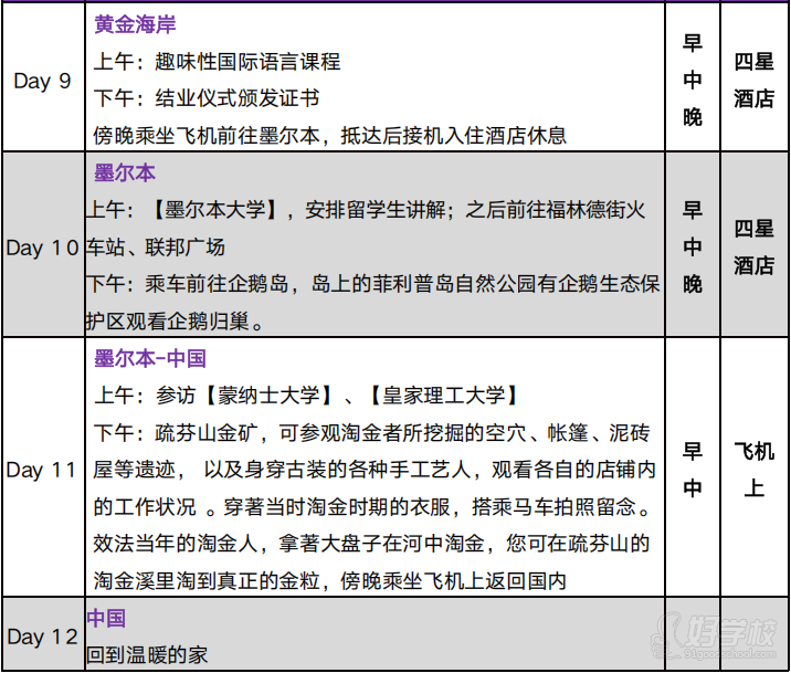
【项目行程安排】
行程表
行程表
行程表
【往期照片】
研学照片
研学照片
【机构简介】
河南唯优国际教育科技有限公司是一家专业、专注提供卓越素质教育产品的教育服务机构,主要业务:自费出国留学服务、国内外教育文化艺术交流、国际游学、国内研学等,是中国“好学生”英语大赛全国组委会在河南的主办机构。多年来,公司负责人霍枫林先生致力于国际交流、国际游学及国际教育的发展,与国内外众多知名相关组织、机构、营地建立了良好的合作关系,每年有上千学生的国际游学及留学业务,形成了多个战略合作伙伴。我们始终坚持“服务社会,培训人才”的企业宗旨,在密切关注国家战略人才规划和社会需求的同时,不断探索和挖掘国际教育新模式,成功的输送和培养了国际化高端人才,以良好的信誉和优质的服务赢得了社会各界的一致好评。河南唯优国际教育科技有限公司站在新发展的起点上,将砥砺奋进、求实创新,深入了解自费留学市场需求,充分挖掘国内外各种资源,为营造和谐繁荣的自费留学市场环境,为建设人力资源强国和促进中外人文交流贡献力量!
【顾问力量】
留学团队均为10年留学工作以上经验老师,擅长以就业为导向的留学规划
陈老师
从事国际教育十多年,帮助千余名学生赴海外留学,众多学生就读于世界QS前50名校。擅长根据学生学业及家庭资金情况做留学规划,从全额奖学金到世界名校录取,从院校选择到职业规划,努力实现留学选择的优化。
朱老师
深耕国际教育15年
成功协助数千名学子成功留学
擅长处理留学高端申请,低分逆袭,复杂申请
【机构环境】
offer墙
招待室
休息区

河南咨询点
河南咨询点
河南咨询点
河南咨询点




正规学校
助学补贴
优质服务



