


上海升学规划优质学校服务项目
上海悦课教育
白天班、晚班、周末班等7个班级
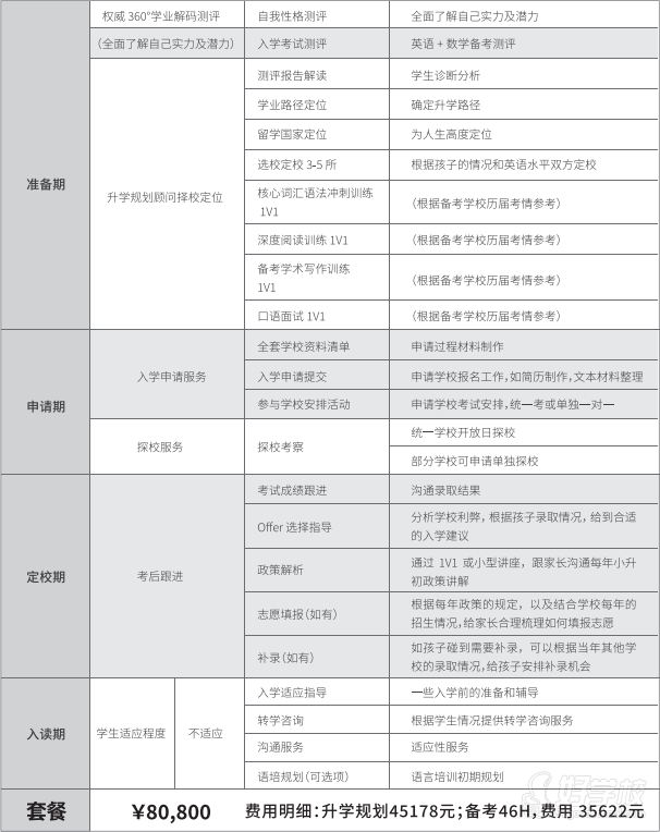
【升学规划优质学校套餐】
费用明细:升学规划45178元;备考46H,费用35622元
服务期:准备期、申请期、定校期、入读期
【师资介绍】
窦豆
奥克兰大学TESOL硕士,美国TESOL高级认证,高中英语教师资格证
奥克兰大学ELA学院写作首席讲师,国际课程衔接体系研发组成员,雅思8.5分
13年教学经验,10000+小时教学经验
雅思单科满分导师,官方认证培训师
宋晓羽
香港中文大学计算机硕士,985高校竞赛保送生,DSE课程认证导师
国际课程与体制内双轨教学专家,AMC竞赛教练
高中就读于山东省重点中学,高考裸分620+,数学单科140+
吴若蕾
厦门大学英语教育硕士,雅思8.5分,持有英语专业八级优秀证书
拥有 8 年一线英语教学经验,累计授课时长超 6000 +小时,覆盖幼、小、初、高全年龄段,熟悉各类国际化考试与升学体系
肖鹏
华中师范大学(211,985双一流大学)外国语言文学硕士
雅思/托福官方认证培训师
国家地理学习NGL认证导师,学术英语能力矩阵研发者
张沁玥
累计培养小托福850+学员超100名,包玉刚、世外、平和等沪上TOP10国际学校等一梯队学校学员备考成功率高达90%以上
准确定位学生语法、逻辑、表达三大学习痛点,擅长针对不同性格学生设计分层教学方案
【机构环境】
机构环境
机构环境
教室
前台
机构接待区
【机构简介】
悦课国际教育中心由知名教育投资瑞恩创投投资,成立于2021年,现有团队成员50余名教学服务人员,其中授课教师70%以上海归背景或国际学校任职背景。三年以来,我们为累积2000名以上学员和家庭提供:ELW国际幼小英文能力衔接与备考、小托福、国际高中备考(上海)、托福、雅思、SAT/ACT、国际学科同步辅导(ALEVEL/AP)等一站式国际方向课程和辅导,其中ELW国际幼小英文能力衔接与备考与国际高中备考(上海)学员目标学校offer率为90%以上,标准化考试目标提分率为80%以上,深受学员和家长的一致好评。
依托于悅课学术研究院深度的教学产品研发,悅课不仅自研自编针对国际高中备考的系列教材《国际高中备考-搞定语法长难句》、《国际高中备考-搞定国高备考词汇》、《国际高中备考-搞定国高面试口语》。同时,悅课国际教育中心与沪上众多知名学校和教育机构达成了战略合作。目前与远播教育集团共建的远播悦课升学规划中心联手给学员提供了升学规划+国际课程的一站式规划辅导每年服务超过800名学员,与万科旗下德英乐教育联手提供的德英课拓展课程每学期服务超过300名学员。

上海校区
上海校区
上海校区
上海校区




正规学校
助学补贴
优质服务



